BX24D FRONT AXLE repair

   / BX24D FRONT AXLE repair #12  
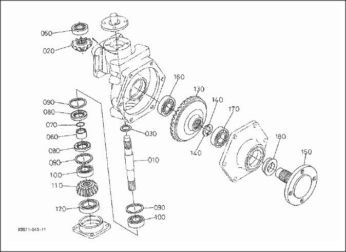
I did axle overhaul on my F3060 mower due to oil leak and preventive maintenance (3500+ hours on the clock). Couple new of bearings, seals and O-rings etc.

I did not need to open the differential, only the pinion seal & bevel gear housings.
Similar design - lot of parts, but it's not rocket science.

Assuming you are comfortable working with gears & seals etc. and make sure you have the appropriate shop manual for your model tractor.
I suggest removing the whole axle from the tractor before opening it up.


View attachment 602298 View attachment 602299

Yes, It looks like the O-ring #20 in the first image is what needs to be replaced. I have broken and replaced both axles in the past so I don't mind attempting the repair. The leak is so slight that I wonder if going to a higher viscosity oil would solve the issue; I currently use 80w90.
 
   / BX24D FRONT AXLE repair #13  
I have not seen any satisfaction in DIYs. It sometimes brings more trouble!



Yes sometimes, but I have mostly the opposite experience. Good way to learn is by getting the proper shop manual for your model tractor and following instructions.

Also keep in mind what Eastwood said in a movie: "A man's got to know his limitations"

🤔
 
Last edited:

Tractor & Equipment Auctions

2019 Haulotte Star 20 ACE 19ft Scissor Lift (A55973)
2019 Haulotte Star...
2015 Chrysler 200 Sedan (A56859)
2015 Chrysler 200...
PALLET FORKS (A58214)
PALLET FORKS (A58214)
2022 Ford Escape S AWD SUV (A55853)
2022 Ford Escape S...
LOT: (5) Bolt Cutters (A59076)
LOT: (5) Bolt...
2014 Ford F-150 4x4 Crew Cab Pickup Truck (A55973)
2014 Ford F-150...
 
Top