Billrog
Veteran Member
- Joined
- Dec 9, 2014
- Messages
- 2,060
- Location
- Armstrong, British Columbia
- Tractor
- Kioti 2610, 580 SuperM Case Backhoe
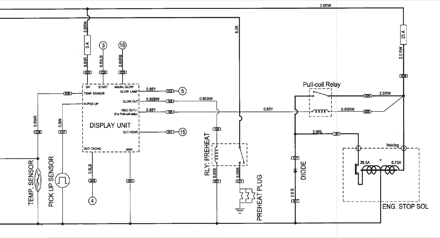
My CK27 with 150 hrs. decided not to start a couple days ago . Turns over fast enough to bring the oil pressure up in 5 sec. and all the lights work. Fuel is good but not a lick of smoke out of the exhaust. I've eliminated it down to the fuel shut off solenoid . With the backhoe I can over ride it with a piece of hay wire by pulling the rod out by don't know how to do it with this one. I'm going to try and figure out which fuse or relay deals with it any advice would be appreciate. Thank you, Bill.



