Hydraulic flow

/ Hydraulic flow #13  
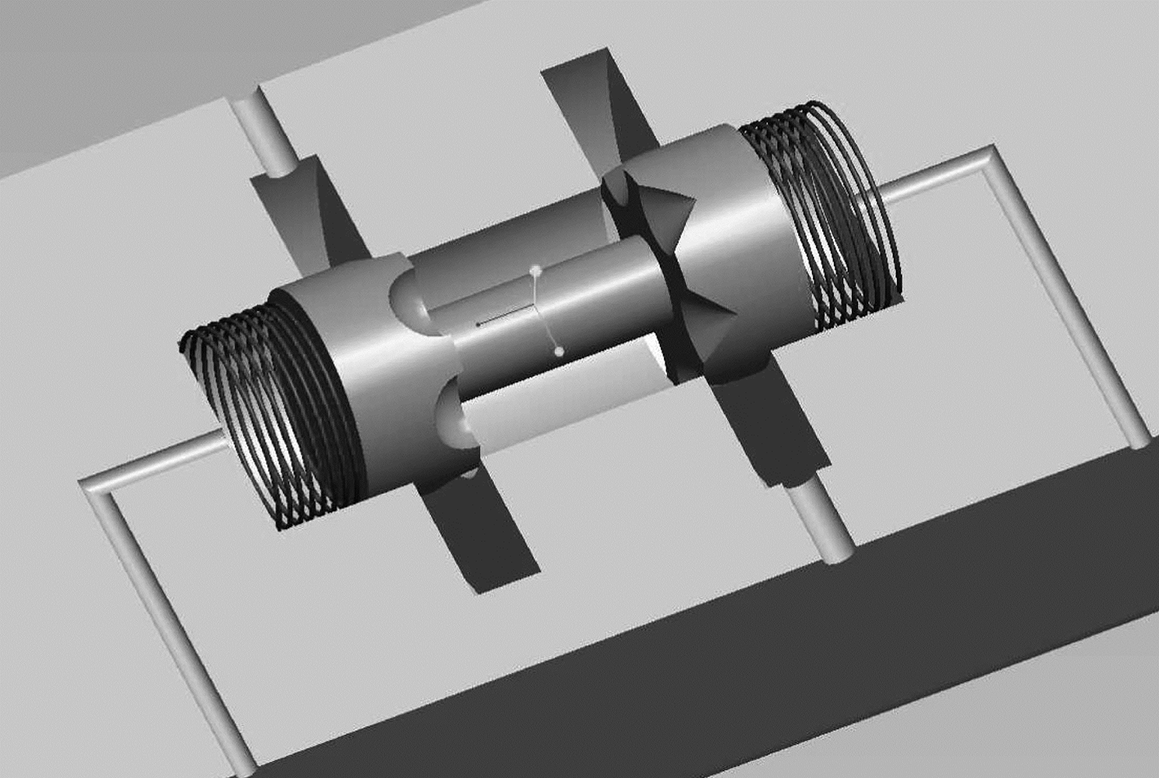
That looks like a normal spool valve to me??
When I mentioned a metered valve, what I had in mind was something like this that has the notches in the spool where a small lever movement would start allowing fluid to flow via the notch. And the farther it was pulled, the more fluid would flow.
View attachment 587478

Instead of a separate valve in-line that would have to be adjusted each time. The cost seems to be only a few dollars per spool. I've seen the fittings with the .03" hole, but don't know where to find them. Not even sure what they're called so don't know what to search for.

Edit: I found where your image came from. A research article analyzing different spool shapes/grooves and ports in the valve body.

Analysis and Synthesis of Spool Valves With Arbitrary Metering Area Variation | Journal of Dynamic Systems, Measurement, and Control | ASME DC

I don't know if tractor/implement OEMs typically advertise the shape of the spools in their valves, so some may have notches while others may not. I think of a metering valve as something like this:

Colorflow Metering Valve - SAE | Kaman Fluid Power LLC
 
Last edited:

Marketplace Items

2024 ANKONA 54" HANG-ON WHEEL LOADER FORKS (A62129)
2024 ANKONA 54"...
2011 Nissan Rogue SUV (A59231)
2011 Nissan Rogue...
2015 MACK GRANITE GU713 DUMP TRUCK (A59823)
2015 MACK GRANITE...
2019 FORD F-250 (INOPERABLE) (A60736)
2019 FORD F-250...
Cushman Electric Cart (A55851)
Cushman Electric...
Kubota B2301 (A53317)
Kubota B2301 (A53317)
 
Top