jinman
Rest in Peace
- Joined
- Feb 23, 2001
- Messages
- 21,059
- Location
- Texas - Wise County - Sunset
- Tractor
- NHTC45D, NH LB75B, Ford Jubilee
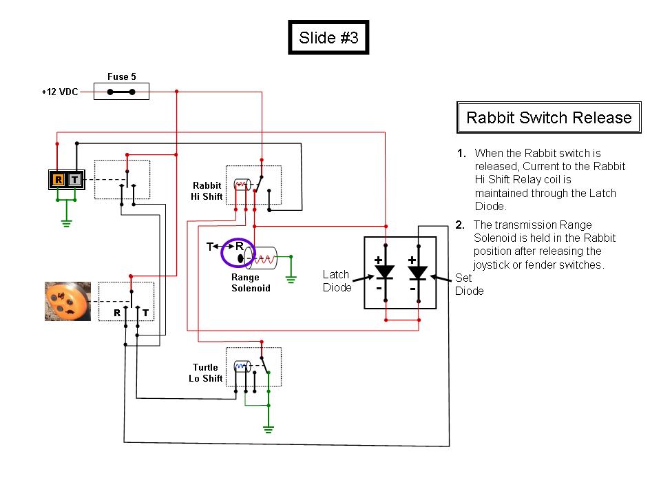
Those of us with Class III HST Boomers (TC35D/40D/45D and derivatives) have a wonderful Rabbit-Turtle switch to electrically shift our HST transmissions. Those of us with FELs have a switch on the right fender and another one on the Joystick. Both switches are in parallel and do the same functions, but the fender switch also has lights to indicate whether the transmission is in Rabbit or Turtle mode.
Since becoming a member of TBN, I've noticed through the years that the functioning of the Rabbit-Turtle circuit is often mysterious to many and a point of frustration. Many/most of the malfunctions are related to broken or disconnected wires, but occasionally there have been malfunctions of switches and relays that control the switching in this circuit.
It's been cold the last couple of days in Texas. Since I don't have any snow to plow (lucky me
) and I'm a little bored, I've decided to try to dispel some of the mystery around the operation of the Rabbit-Turtle circuit. I guess if I have to have an excuse, I'd say that the years of being an instructional designer are driving me to do this thread even though I'm in retirement.
The attached five (5) illustrations are in order of when you turn the tractor on through switching to Rabbit and back to Turtle. I think the descriptive text and illustrations are self-explanatory, but I'll be happy to answer any questions. These are very simplified illustrations that do not have a bunch of details like schematics. I hope they help to explain the operation of the circuit for those who haven't taken the time to figure it out in detail. As always, feel free to challenge me or discuss your interpretations. Enjoy!
Since becoming a member of TBN, I've noticed through the years that the functioning of the Rabbit-Turtle circuit is often mysterious to many and a point of frustration. Many/most of the malfunctions are related to broken or disconnected wires, but occasionally there have been malfunctions of switches and relays that control the switching in this circuit.
It's been cold the last couple of days in Texas. Since I don't have any snow to plow (lucky me
The attached five (5) illustrations are in order of when you turn the tractor on through switching to Rabbit and back to Turtle. I think the descriptive text and illustrations are self-explanatory, but I'll be happy to answer any questions. These are very simplified illustrations that do not have a bunch of details like schematics. I hope they help to explain the operation of the circuit for those who haven't taken the time to figure it out in detail. As always, feel free to challenge me or discuss your interpretations. Enjoy!